Abstract
Extra-medullary disease (EMD) in multiple myeloma (MM) is associated with poor prognosis and resistance to chemotherapy. The bone marrow microenvironment is a key regulator of myeloma metastatic progression through the secretion of growth factors that activate epithelial-mesenchymal transition (EMT)-like characters. Bone marrow adipocyte (BMA) accumulates in obese patients and displays distinct immune regulatory properties rather than provides energy substrates, forming a bulk portion of the bone marrow microenvironment. Emerging evidence indicates the potential for adipocytes to influence cancer cell progression through the secretion of adipokines that can induce EMT activation. The molecular mechanisms underlying how adipocytes enhance multiple myeloma progression is largely unknown. The present study aims to investigate the precise mechanism of BMA promoting myeloma EMT-like activation and new potential therapeutic strategies targeting bone marrow adipocytes.
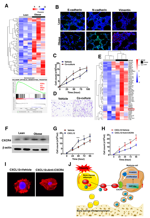
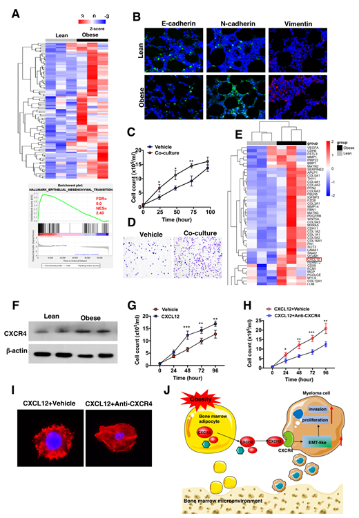
Newly diagnosed MM patients in our cancer center were recruited and divided into lean or obese group according to their body mass index (BMI). The bioinformatics-based analysis of transcriptome sequencing data for bone marrow stromal cells (BMSCs) derived from lean and obese MM patients identified that obese patients showed more obvious EMT-like transcriptional regulation characteristics and altered the expression of genes regulating EMT (Fig A), which was further confirmed by the immunohistochemistry staining of bone marrow biopsy (Fig B). Co-culture bone marrow adipocytes with myeloma cells significantly enhanced the proliferation and migration (Fig C-D). The transcriptome sequencing data of BMA further demonstrated that CXCL12 was enriched in BMA derived from obese MM patients (Fig E). We further confirmed that CXCL12 secreted by adipocytes induce EMT-like activation in myeloma cells, and the effect of CXCL12 expression on EMT is mediated through activation of CXCR4 (Fig F-G). Blocking of CXCR4 signaling in myeloma cells, decreased proliferation and invasion capabilities of myeloma cells cultured with CXCL12 (Fig H-I). Together, our results suggest that bone marrow adipocytes can enhance the aggressive behavior of myeloma cells and induce an EMT-like activation through paracrine CXCL12/CXCR4 signaling (Fig J).
In conclusion, paracrine signaling by BMAs can induce EMT-like activation and results in increased proliferation and invasion characteristics of myeloma cells. These results suggested that targeting CXCL12/CXCR4 may act as a regulator of EMD through EMT-like transcriptional modulation, thus representing a potential therapeutic strategy to prevent MM disease progression.
No relevant conflicts of interest to declare.

This feature is available to Subscribers Only
Sign In or Create an Account Close Modal